• 最新資訊
  • 活動風采
  • 服務項目
    服務項目 企業資源
  • 勞動部快訊
  • 財政部快訊
  • 跨界整合
  • 連絡我們
勞動部快訊

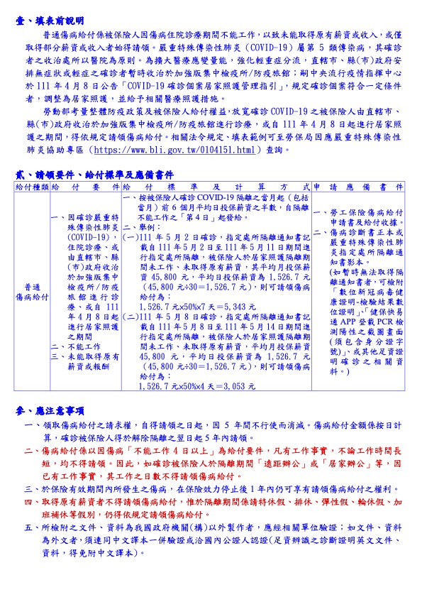
不可不知!確診covid-19勞保傷病給付申請範例


2022 06/09

員工確診covid-19申請勞保傷病給付,
請注意!!填寫專用表格,職災有一定條件!

  • 附件: 確診COVID-19勞工保險普通傷病給付申請書.jpg
  • 附件: 確診COVID-19勞工保險普通傷病給付申請書2.jpg
  • 附件: 確診COVID-19勞工保險普通傷病給付申請書範例.jpg
  • 附件: 確診COVID-19勞工保險普通傷病給付申請書範例2.jpg
  • 附件: 確診COVID-19勞工保險普通傷病給付申請書範例3.jpg
  • 附件: 確診COVID-19職業災害保險職業傷病給付申請書.jpg
  • 附件: 確診COVID-19職業災害保險職業傷病給付申請書2.jpg
BACK TO LIST
2022/05/12   |   勞動部快訊

5/1災保法上路!高雄縣保險經紀職業工會開辦新業務

勞動部快訊   |   2022/10/07

雙十連假快到了~ 加班費計算

義心企管顧問
  • 義心企業管理顧問股份有限公司
  • Exin Business Management Consultant Co., Ltd
  • 電話:07-3607008
  • 地址:811高雄市楠梓區軍校路800號16樓
  • ⚬ 關於義心
  • ⚬ 義心快訊
  • ⚬ 活動風采
  • ⚬ 服務項目
  • ⚬ 勞動部快訊
  • ⚬ 財政部快訊
  • ⚬ 跨界整合
  • ⚬ 連絡我們
客服免付費專線
0800-096-099

© Copyright Exin. All Rights reserved.
個資保護 隱私權政策